
特點
• 工作電壓 2.4-5.5V
• 待機電流7uA/3.0V,14uA/5V
• 上電復位功能(POR)
• 低壓復位功能(LVR)
• 觸摸輸出響應時間: 工作模式 48mS 待機模式160mS
• CMOS輸出,低電平有效,支持多鍵
• 有效鍵最長輸出16S
• 無觸摸4S自動校準
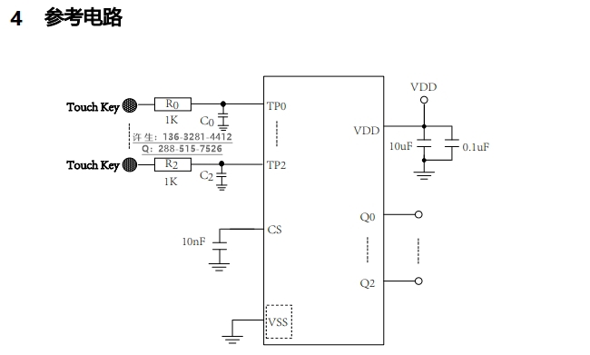
• 專用腳接對地電容調節靈敏度(1-47nF)
• 各觸摸通道單獨接對地小電容微調靈敏度(0-50pF).
• 上電0.25S內為穩定時間,禁止觸摸.
• 封裝
SOP8-EP(150mil)(4.9mm x 3.9mm PP=1.27mm)
抗干擾低功耗觸控IC-高性價比系列
VK3601 工作電壓/待機電流:2.4V-5.5V/4A(3V) 感應通道數:1 輸出方式:直接輸出 抗干擾/待機電流小,抗電源及手機干擾,可通過CAP調節靈敏度 封裝:SOT23-6
VK3601SS-1 工作電壓/待機電流:2.4V-5.5V/3A(3V) 感應通道數:1 輸出方式:--- 抗干擾/待機電流小,抗電源及手機干擾,三段調光/無極調光 封裝:SOP8/DIP8
VK3602XS 工作電壓/待機電流:2.4V-5.5V/8A(3V) 感應通道數:2 輸出方式:鎖存輸出抗干擾/待機電流小,抗電源及手機干擾 封裝:SOP8
VK3602K/KA 工作電壓/待機電流:2.4V-5.5V/8A(3V) 感應通道數:2 輸出方式:直接輸出抗干擾/待機電流小,抗電源及手機干擾 封裝:SOP8
VK3603 工作電壓/待機電流:2.4V-5.5V/7A(3V) 感應通道數:3 輸出方式:直接輸出抗干擾/待機電流小,抗電源及手機干擾,可通過CAP調節靈敏度 封裝:ESOP8
VK3604A 工作電壓/待機電流:2.4V-5.5V/7A(3V) 感應通道數:4 輸出方式:直接/鎖存輸出抗干擾/待機電流小,抗電源及手機干擾,可通過CAP調節靈敏度 封裝:SOP16
VK3604B 工作電壓/待機電流:2.4V-5.5V/7A(3V) 感應通道數:4 輸出方式:直接/鎖存輸出抗干擾/待機電流小,抗電源及手機干擾,可通過CAP調節靈敏度 封裝:SSOP16
VK36E4 工作電壓/待機電流:2.4V-5.5V/6A(3V) 感應通道數:4 輸出方式:直接輸出抗干擾/待機電流小,抗電源及手機干擾,可通過CAP調節靈敏度 封裝:ESSOP10
VK36Q4 工作電壓/待機電流:2.4V-5.5V/6A(3V) 感應通道數:4 輸出方式:直接輸出抗干擾/待機電流小,抗電源及手機干擾,可通過CAP調節靈敏度 封裝:DFN10(3*3超小體積)
VK3606D 工作電壓/待機電流:2.4V-5.5V/7A(3V) 感應通道數:6 輸出方式:直接輸出抗干擾/待機電流小,抗電源及手機干擾,可通過CAP調節靈敏度 封裝:SOP16
VK3610I 工作電壓/待機電流:2.4V-5.5V/9A(3V) 感應通道數:10 輸出方式:I2C輸出抗干擾/待機電流小,抗電源及手機干擾,可調節靈敏度 封裝:SOP16
(永嘉微電/VINKA原廠-FAE技術支持,主營LCD驅動IC; LED驅動IC; 觸摸IC; LDO穩壓IC; 水位檢測IC)
觸摸觸控芯片、觸摸感應芯片、觸摸檢測芯片、觸控感應芯片、觸控檢測芯片、電容式觸摸芯片、電容式觸控芯片、觸摸芯片、觸控芯片、單鍵觸摸、單鍵觸控、觸摸觸控IC、觸摸感應IC、觸摸檢測IC、觸控感應IC、觸控檢測IC、電容式觸控IC、電容式觸摸IC、觸摸IC、觸控IC、觸摸按鍵、觸摸調光、觸控按鍵、觸控調光、觸控滑條、觸摸滑條、專業觸摸芯片、觸摸方案、觸摸感應芯片原廠、觸摸感應方案原廠、觸感觸控方案原廠、觸控觸感方案原廠、電容式觸控IC原廠、電容式觸控IC原廠、觸摸感應IC原廠、單鍵/單通道觸摸芯片、2/兩鍵觸摸觸控芯片;3/4/5/6/7/8/9/10/11/12/13/14/15/16/17/18/19/20鍵觸摸芯片、抗干擾水位檢測、抗干擾液位檢測、抗干擾液體檢測、抗干擾水檢IC、抗干擾水檢芯片、水位檢測芯片、水位檢測IC、液位檢測芯片、液位檢測IC、液體檢測芯片、液體檢測IC、水位液位檢測芯片、水位液位檢測IC、液位水位檢測芯片、液位水位檢測IC
<<容~源~電~子~網~版權聲明:本站內容部分來源于網絡,如侵犯到你的權利請及時與我們聯系更正,聯系QQ:316520686。非常感謝用戶A13632814412 的投稿!
本文地址:http://www.gsdpw.cn/dianlutu/17101400264950.shtml
本文標簽:
猜你感興趣:
超強抗干擾觸摸三按鍵感應芯片VK3603/TWS觸摸IC
超強抗干擾觸摸三按鍵感應芯片VK3603/TWS觸摸IC