長期以來,寬帶隙氮化鎵硅(GaN-on-Si)晶體管現已上市。他們被吹捧為取代硅基MOSFET,這對于許多高性能電源設計而言效率低下。最近,市場上出現了幾家基于GaN-on-Si的HEMT和FET的供應商,其中包括高效電源轉換(EPC)。在過去的四年中,該公司一直在擴展其商用增強型(常關)GaN FET或eGaN FET系列。今天,低壓eGaN FET系列中大約有11個成員,超高頻線中大約有8個成員。
這些高性能,寬帶隙晶體管被推薦用于各種高頻高效率,高密度DC/DC轉換器和其他針對新興應用的電源,如無線功率傳輸,包絡跟蹤,RF傳輸,太陽能微型逆變器,LiDAR,遙感和D類音頻放大器。為了幫助設計人員了解硅功率MOSFET和eGaN FET之間的細微差別,從而加快其在即將推出的電源解決方案中的應用,該公司已經為其eGaN FET創建了許多應用筆記,白皮書和視頻系列。
什么是此外,為了加快eGAN FET對從硅MOSFET到eGaN FET的電源設計的評估,EPC在過去幾年中發布了幾個開發板。最新的介紹,包括EPC9022到EPC9030,提供半橋拓撲結構和板載柵極驅動器。它們旨在簡化公司EPC8000系列超高頻,高性能eGaN FET的成員評估。目前,EPC8000系列中有8個成員,每個部分都有相應的開發板,如表1所示。

表1:帶有相應開發板的EPC8000系列(由EPC提供。)這些開發板尺寸為2英寸x 1.5英寸,包含兩個半橋配置的eGaN FET,帶有板載Texas Instruments柵極驅動器LM5113電源和旁路電容(圖1)。此外,為了簡化評估,它包含所有關鍵組件,并采用適當的布局以實現最佳的高頻開關性能。此外,該電路板設計用于提供各種探頭點,以便于簡單的波形測量和效率計算(圖2)。

圖1:EPC的eGaN FET開發板的框圖。

圖2:為了便于簡單的波形測量和效率計算,開發板提供了各種探測點。例如,EPC9022在一半中使用兩個65 V EPC8002 eGaN FET采用LM5113作為柵極驅動器的橋接拓撲結構。最小開關頻率為500 kHz。表1顯示eGaN FET的額定漏源擊穿電壓為65 V,RDS(on)為530mΩ,連續漏極電流(ID)為25 A,環境溫度為25°C。使用該電路板,用戶可以測量EPC8002的主要區別特征,包括給定導通電阻RDS(on),品質因數(FOM),開關頻率和相關損耗,輸出電容和封裝電感的柵極電荷QG。產品數據表顯示,對于給定的導通電阻,eGaN FET的柵極電荷遠低于前沿硅MOSFET。事實上,根據EPC,對于給定的擊穿電壓,它可能是最接近的硅MOSFET的五分之一到二十分之一。
同樣,內部測試顯示FOM,即RDS(on)x QG,與同類硅MOSFET相比,eGaN晶體管的電壓顯著降低,使設計人員能夠在非常高的頻率下硬切換這些FET,同時保持極低的開關損耗。
較小的輸出電容是eGaN FET提供的另一個優勢。根據供應商的解釋,相同導通電阻的輸出電容可以是類似MOSFET的三分之一到一半。換句話說,它使用一半的電容來傳輸相同的能量,使您的設計在物理上更小,以獲得更高的功率密度。
eGaN FET提供的另一個顯著特點是封裝電感。 EPC的eGaN器件采用帶焊條的鈍化模具形式。它采用源極和漏極端子的交叉數字,以最小化連接電阻和寄生電感。結果,封裝電感從2.9nH降低到0.4nH,從而進一步降低了開關損耗,從而提高了效率。此外,它還可以最大限度地減少過沖和振鈴。實際上,電路板布局旨在確保寄生高頻環路電感最小,因為低電感高頻環路可降低高峰值電壓和振鈴(圖3)。制造商指出,降低振鈴的設計簡化了EMI設計。

圖3:正確的電路板布局確保寄生高頻環路電感最小,從而降低峰值電壓并降低輸出振鈴。
使用這些電路板可以輕松構建多個電路,例如高降壓比DC/DC轉換器,負載點(POL)穩壓器,D類音頻放大器以及硬開關和高頻電路并且可以衡量績效。實際上,為了簡化在功能齊全的工作示例中評估這些器件的過程,EPC還準備了EPC9101演示板,這是一個1 MHz降壓轉換器,具有1.2 VDC輸出,最大輸出電流為20 A,輸入電壓為8至24 VDC電壓范圍。該演示板采用40 V EPC2014和EPC2015 eGaN FET,包括eGaN FET專用柵極驅動器LM5113和DC/DC控制器LTC3833。在該電路中,40 V EPC2014的額定最大RDS(on)為16mΩ,在25°C環境溫度下連續漏極電流為10 A.同樣,40 V EPC2015的最大RDS(on)為4mΩ,在25°C環境溫度下連續漏極電流為33 A.雖然EPC9101演示板(圖4)并非用作參考設計,但它顯示了使用eGaN FET和eGaN柵極驅動器可以實現的性能。

圖4 :EPC9101是一款3英寸方形演示板,包含一個基于40 V eGaN FET EPC2014和EPC2015的全閉環1 MHz降壓轉換器。
根據演示板的快速入門指南,EPC9101是3英寸 - 方板,包含一個全閉環1 MHz降壓轉換器。功率級采用單面設計,包含在20 x 11 mm范圍內,包括驅動器,eGaN FET,總線電容和輸出電感。該指南還提供了各種探針點,以便于簡單的波形測量和效率計算。由EPC工程師測量的該電路的典型效率性能如圖5所示。

圖5:EPC9101演示板1的測量效率性能,包括控制器和LDO損耗MHz降壓轉換器。降壓轉換器使用40 V eGaN FET EPC2014和EPC2015。
為了進行正確和準確的測量,EPC建議嚴格遵循演示板快速入門指南中提供的說明。
容-源-電-子-網-為你提供技術支持本文地址:http://www.gsdpw.cn/dz/22/15483168813111.shtml
本文標簽:
猜你感興趣:
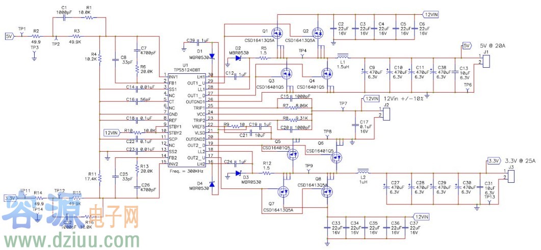
一種PMP3199的銀盒電源設計電路圖
PMP3199 是用于銀盒電源的雙輸出同步降壓設計。銀盒電源用在臺式機中。其輸入電壓為 12V.采用 TPS5124 產生 5V (20A) 和 3.3V (25A) 輸出。該設計具有出色的效率(高達 92%)。主電
關鍵詞: 所屬欄目:電路圖
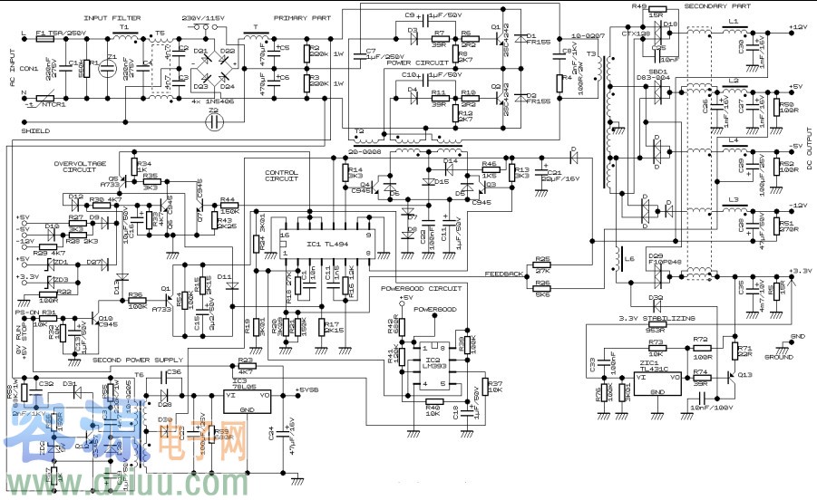
一款典型的ATX電源設計電路圖
為了讓讀者能夠更好的理解電源設計的工作原理,本文重點介紹一款典型的低端ATX電源設計電路圖。如下圖所示,PWM電路已經肩負起了電壓整流的工作。輸入電壓在經過開關管之前將會再次校正
關鍵詞: 所屬欄目:開關電源電路圖
解讀開關電源設計中的經典問答題
無
關鍵詞: 所屬欄目:電源電路
電源設計基礎知識
無
關鍵詞: 所屬欄目:電源電路
如何使在線電源設計更簡單
無
關鍵詞: 所屬欄目:電源電路
電源設計:正確選擇電源模塊
無
關鍵詞: 所屬欄目:電子基礎
談談單片機在電源設計中的應用
采用UC3842a的反激式開關電源設計
介紹實驗用單片機開發板
增強型51單片機開發板HC151_V2.0
UPS電源設計十大要素
無
關鍵詞: 所屬欄目:電源電路
高頻開關電源設計技巧
無
關鍵詞: 所屬欄目:設計編程
電磁兼容性問題在高頻開關電源設計中的研究
無
關鍵詞: 所屬欄目:電源電路
機載高頻開關電源設計
無
關鍵詞: 所屬欄目:電源電路