氣象中心利用最新的無線技術監測異常多變的風況。

圖1:互聯網連接路徑。氣象中心擴展到顯示節點37,它配備了風速計來測量風速。
明尼蘇達州北部經歷了各種各樣的天氣。空氣溫度范圍從-40°F到100°F,包括幾周零度以下的白天高點和風寒因素下降到-70°F以下。季節帶來致命的暴風雪,令人印象深刻的雷暴和龍卷風,范圍不到8.5小時到每天超過16小時的陽光,以及一系列風速,以補充這種可變的氣候。這種獨特的極端天氣組合,以及展示無線連接的愿望(圖1),促成了Digi-Key氣象中心的創建(圖2)。氣象中心的一個組成部分是風速計,它可以跟蹤平均風速和最近的陣風。

圖2:Digi-Key氣象中心。
選擇能夠承受明尼蘇達州北部嚴酷天氣而不會破壞銀行的風速計是一項挑戰。雖然聲波風速計非常堅固,并具有無可否認的“極客”吸引力,但只要看一眼氣象中心預算就會鼓勵我們繼續尋找另一種解決方案。經過深思熟慮和比較,選擇并安裝了APRS(aprsworld.com)的40R型(圖3)。

圖3:APRS#40R Anemoter。 (由ARPS World,LLC提供)。
這款風速計采用三杯設計,帶有干接觸簧片開關,可感應旋轉。簧片開關的輸出頻率與軸的旋轉速度成比例。 Microchip PIC18LF14K22微控制器可輕松處理頻率測量,平均和峰值速度計算以及通信。根據要求,數據通過PIC的UART發送到xBee Pro無線模塊,該模塊通過ZigBee網狀網絡將其傳遞到Digi Connectport X4無線網關。
網關定期組合來自每個傳感器的信息,并通過Etherios服務器以XML文件的形式將其發送到Device Cloud上的數據庫。 Etherios服務的Device Cloud存儲數據,并通過各種顯示機制(例如網頁,移動設備應用程序,Google小工具等)按要求提供。
硬件設計
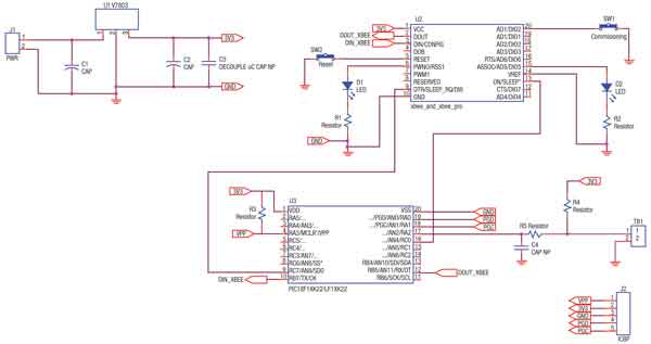
硬件設計風速計節點相當簡單。該系統由鉛酸電池供電,該電池由太陽能電池陣列充電。電源通過密封的Switchcraft電源插孔L712AS進入節點。另一個L712AS用于連接來自風速計的電纜。 V-Infinity DC/DC轉換器V7803-500用于提供3.3 V的穩壓,這是PIC和xBee所要求的。為了保護微控制器和xBee不受元件影響,使用了Bud Industries的鋁制NEMA 4級外殼(NBA-10148)。圖4顯示了風速計電路的示意圖。
風速計固定在鋼桅桿上,鋼桅桿連接到氣象中心框架或“樹”(稱為“樹”,因為它與每個新傳感器一起生長)。風速計的旋轉部分包含四個磁體,每個磁體在旋轉時閉合單個簧片開關觸點。簧片開關連接到PIC的引腳RA2,其配置為實現電平變化中斷(IOC)功能。當RA2引腳切換時,中斷服務程序處理程序會增加脈沖計數。在定義的時間段內的IOC中斷的數量用于計算風速。以下是APRS為40 R風速計提供的傳遞函數:
MPH =(Hz * 0.857)+ 0.725
m/s =(Hz * 0.383)+ 0.324
km/h =((Hz * 0.383)+ 0.324)* 3.6
PIC的定時器零點配置為三秒鐘。每三秒鐘,觸發定時器中斷,將計數保存到一組風速樣本中,并丟棄最舊的樣本。電平變化中斷和定時器零配置為高優先級中斷。或者,UART通信配置為低優先級中斷,因此不會忽略任何引腳更改或定時器中斷。

圖4:氣象中心風速計電路的詳細示意圖。
最終結果
ZigBee網絡上的每個傳感器模塊都由其節點識別number(Node_x)。每個節點可以連接任意數量的傳感器。傳感器節點收集的數據被格式化為預定義的數據串。此數據字符串以連接到傳感器節點的傳感器數量開始,然后是測量類型,并完成傳感器的數據。在該示例中,風速計是連接到傳感器節點的唯一傳感器,導致數據串以“1”開始,接著是“W”,表示風速。以下是傳感器節點針對平均風速和自上次輪詢以來的峰值陣風收集的最新數據。一個正確的Node_37數據字符串如下所示:“1W011015”,轉換為1個傳感器,傳輸平均風速為11 Km/h,風速為15 Km/h。一旦網關收到此字符串,就會解析此字符串并存儲數據,直到啟動定期XML上載。
容-源-電-子-網-為你提供技術支持本文地址:http://www.gsdpw.cn/dz/26/15501960093158.shtml
本文標簽:
猜你感興趣:
采用無線技術監測天氣狀況
氣象中心利用最新的無線技術監測異常多變的風況。圖1:互聯網連接路徑。氣象中心擴展到顯示節點37,它配備了風速計來測量風速。明尼蘇達州北部經歷了各種各樣的天氣。空氣溫