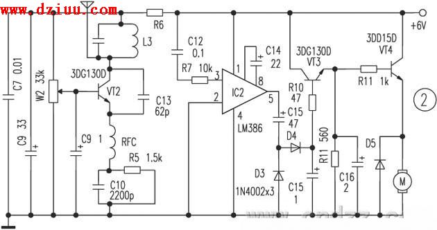
取R6為200Ω,
接好電路,能達到文中所述的功能。但
制作的過程中,發現制作電感時,兩頻率的對準是比較困難的,但按文中所述的方法,也
。如在調試過程配用示波器(100Hz),效果更好。本電路結構合理,還可以擴展到別的電路,適合無線電愛好者制作。本文由www.gsdpw.cn整理提供,部分內容來源于網絡,如有侵犯到你的權利請與我們聯系更正。
本文由www.gsdpw.cn整理提供,部分內容來源于網絡,如有侵犯到你的權利請與我們聯系更正。


容-源-電-子-網-為你提供技術支持
本文地址:http://www.gsdpw.cn/dz/26/20101117140059.shtml
本文標簽:
猜你感興趣:
電機正反轉控制電路圖及實物接線圖
電機正反轉控制電路圖及實物接線圖;;;要實現電機正反轉控制就得改變電動機的其中兩相,也就是換相,如下圖中,從主電路圖中可以看出,是更換了A與B相的順序來實現電機正反轉控制的。;;在介紹工作原理前,先給大家介紹一些專業詞語。
關鍵詞:電機控制 所屬欄目:其他文章
電動機型號字母含義及參數詳解
電動機型號字母含義1、產品代號即電機所屬的系列及類型代號,一般采用電機所屬系列和名稱漢語文字中有代表性的一個或者幾個字母的漢語拼音字頭來組成。當字母代號后面跟有一
關鍵詞:電機控制步進電機伺服電機 所屬欄目:其他文章
PLC控制三相交流電動機正反轉控制電路
PLC簡單接線就能實現控制三相交流電動機正反轉,是現代電氣控制主要核心器件。PLC與固態繼電器配合工作,電路特點:可靠、安全、方便地控制三相交流電機。
關鍵詞: 所屬欄目:其他文章
三相異步電動機正反轉控制電路圖
三相異步電動機正反轉控制電路如圖7.50所示。在主電路兩個接觸器KM1和KM2的主觸頭的連線中,L1相和L3相的主觸頭互相反接。電動機正轉時,由接觸器KM1控制,通入電動機定子繞
關鍵詞: 所屬欄目:其他文章
三相交流電動機接線圖
關鍵詞: 所屬欄目:其他文章
介紹單相異步電動機檢修方法
介紹三相異步電動機的變極調速原理
無
關鍵詞: 所屬欄目:其他文章
介紹三相異步電動機繞組故障檢修及處理方法
無
關鍵詞: 所屬欄目:家電維修
單相交流電動機無級調速電路
應用NE555做電動機電子調速電路
轉:電動機過熱斷電保護電路原理圖
異步電動機改制成發電機
三角形接法電動機斷相保護電路
220V電動機調速電路
無
關鍵詞: 所屬欄目:其他文章
單相電動機正反轉控制電路圖
推薦:單相交流電動機無級調速電路
電動機維修接線技巧兩例
無
關鍵詞: 所屬欄目:其他文章
伺服電機的三種控制方式
什么叫同步電機
電動機故障判斷方法及維修攻略
無
關鍵詞: 所屬欄目:其他文章