深圳市永阜康科技有限公司針對便攜式藍牙音箱以及4寸、6寸手提戶外音箱的應用需求,推廣一款單節鋰電池供電內置動態同步升壓5W單聲道音頻功放IC-HT8513。HT8513相比同類競品有三大優勢:一是采用高效率的同步升壓,相比非同步效率提高5%,并且外圍不需要肖特基二極管,外圍升壓采用小電感,PCB面積也更小,整機成本更低;二是動態升壓,芯片內部自動檢測輸入音頻信號大小,小信號不升壓,大信號自動升壓,極大延長鋰電池的續航時間(尤其是中小音量播放時測試,相對恒定升壓音頻功放播放時間延長15%以上);三是相比電荷
單節鋰電池供電的音箱依然是目前音箱市場量最大的產品品類,功率、效率、聽覺感受、
PCB外圍成本等是電子工程師設計選型時對音頻功放IC主要指標要求。基于便攜藍牙音箱輸出功率越來越大的趨勢,功放IC內置升壓是必須的。而功率提升勢必縮短鋰電池的續航時間,尤其小容量鋰電池產品更加明細。
深圳市永阜康科技有限公司針對便攜式藍牙音箱以及4寸、6寸手提戶外音箱的應用需求,推廣一款單節鋰電池供電內置動態同步升壓5W單聲道音頻功放IC-HT8513。HT8513相比同類競品有三大優勢:一是采用高效率的同步升壓,相比非同步效率提高5%,并且外圍不需要肖特基
二極管,外圍升壓采用小電感,PCB面積也更小,整機成本更低;二是動態升壓,芯片內部自動檢測輸入音頻信號大小,小信號不升壓,大信號自動升壓,極大延長鋰電池的續航時間(尤其是中小音量播放時測試,相對恒定升壓音頻功放播放時間延長15%以上);三是相比電荷泵升壓功放,能驅動最低2歐的喇叭,低音更足。
HT8513內置防破音功能,保持嘉興禾潤音頻功放一貫的音質特點:低音飽滿下潛好,中音磁性而不吵,高音清澈而不刺。另外,HT8513內置DC-DC模塊的限流值外圍可調,可匹配不同電池保護板放電電流,應用非常靈活。完善的過流保護,過熱保護,欠壓保護,輸出短路保護。
產品特點・防削頂失真功能(防破音, Anti-Clipping Function, ACF)
・免濾波器數字調制,直接驅動揚聲器
・輸出功率 5W (VBAT=3.3V, RL=4Ω, THD+N<10%, 20-20kHz full band)
・VBAT供電范圍:2.7V至5.5V
・高效自適應同步升壓功能 -延長電池播放時間 -可調節最大限流值,有效防止電池拉死
・AB/D類可切換
・保護功能:過流/過熱/欠壓異常保護功能
・無鉛封裝,SSOP10L-PP
應用
・藍牙/ Wi-Fi音箱 ・便攜式音箱 ・智能音箱 ・智能家居
HT8513輸出功率測試:VBAT=3.6V,f=1kHz

HT8513動態升壓波形圖:

HT8513 對比2850輸出功率曲線:(VBAT=3.6V,RL=4Ω,防破音打開ACF)

HT8513 對比2850輸出功率曲線:(VBAT=3.6V,RL=3Ω,防破音打開ACF)

HT8513 對比2850輸出功率曲線:(VBAT=3.6V,RL=2.5Ω,防破音關閉ACFOFF)

HT8513輸出功率曲線:(VBAT=3.6V,RL=2Ω,防破音關閉ACFOFF)

HT8513應用信息
1. HT8513腳位圖

2. HT8513管腳說明

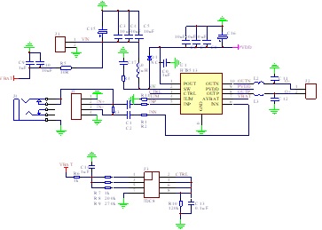
3. HT8513 DEMO板原理圖

4. HT8513 DEMO板PCB頂層設計圖

5. HT8513 DEMO板PCB底層設計圖

6. HT8513 DEMO板貼片圖

容-源-電-子-網-為你提供技術支持
非常感謝用戶yongfukang 的投稿!
.