本文地址:http://www.gsdpw.cn/ic/cd4093-0225.shtml
本文標簽:
猜你感興趣:
三種解決方案為LED照明散熱設計添磚加瓦
關鍵詞: 所屬欄目:led
LED照明燈具散熱,TIR導熱石墨片輕松解決
對于LED來說,散熱系統是必不可少的,所以一個好的導熱介質是決定LED照明好壞的關鍵之一!兆科提供導熱石墨片可使用在LED芯片的背面,另一面貼近散熱片或LED外殼,通過導熱石墨片的高熱傳導將熱量迅速傳導至LED外殼,通過空氣的流動達到導熱散熱效果。
關鍵詞: 所屬欄目:led
導熱界面材料在LED照明散熱體系的重要性
導熱硅膠片有助于LED燈具及照明制造商更迅速、準確地在形狀復雜的基材上涂布厚度可控的導熱有機硅化合物,同時確保優良的導熱性能、降低生產成本。
關鍵詞: 所屬欄目:led
時控開關怎么控制多路照明?
關鍵詞: 所屬欄目:開關電源電路圖
ws3442d7p各引腳功能及應用電路(LED燈電路)
ws3442d7p各引腳功能及應用電路(LED燈電路)在LED照明燈中,應用WS3442AD7P作為控制芯片很常見,也有人會把集成電路型號看成WS3442D7P或WS3442,ws3442d7p是非隔離降壓型
關鍵詞:LED電路圖LED驅動電路圖LED照明電路 所屬欄目:集成塊資料
ws3442d7p各引腳功能及應用電路(LED燈電路)
ws3442d7p各引腳功能及應用電路(LED燈電路)在LED照明燈中,應用WS3442AD7P作為控制芯片很常見,也有人會把集成電路型號看成WS3442D7P或WS3442,ws3442d7p是非隔離降壓型
關鍵詞:LED驅動電路圖LED照明電路LED電路圖 所屬欄目:led
LED智能照明的電源控制系統設計
智能照明是智能家居的關鍵之一。無線電和網絡控制可用于通過用戶的直接控制,使用專用遙控器或在智能手機應用程序的幫助下或根據一天中的時間自動改變照明水平。然而,用于
關鍵詞:LEDLED電路圖LED照明電路 所屬欄目:led
如何降低LED照明基板的熱度
高功率LED過熱會對芯片的使用壽命產生巨大影響。因此,此類芯片的制造商建議采用熱管理技術將器件的工作溫度保持在建議的最大值以下。一種技術是將大體積的鋁制或銅制散熱器
關鍵詞:LEDLED電路圖LED照明電路 所屬欄目:led
太陽能高亮度LED照明系統的設計
隨著高亮度(HB)LED的出現,專為最大化太陽能電池陣列輸出而設計的IC的可用性已經引起了對太陽能路燈的日益重視。事實上,太陽能照明一度主要限于偏遠地區,現在已成為市政
關鍵詞:LEDLED電路圖LED照明電路 所屬欄目:led
傳感器在工業照明領域的解決方案
工業照明空間是指定義明確的燈光類型和顏色用于特定任務的空間。因此,基于物體和光子的傳感器都被大量使用,以確保在給定情況下的照明性能和一致性。這些情況包括周圍環境
關鍵詞: 所屬欄目:傳感器技術
LED白光照明模組驅動電路設計方案
LED白光照明模組驅動電路設計方案由于當前溫室效應和能源危機的影響,使得人們對節能技術越來越關注。LED照明具有節能、壽命長等優點,LED照明技術作為新型綠色照明技術,目
關鍵詞:LEDLED電路圖 所屬欄目:led
基于PWM的LED照明功率控制系統設計
發光二極管(LED)已迅速成為許多照明應用的首選。 LED制造商對效率和亮度的改進意味著從汽車前照燈到倉庫和工廠照明等應用幾乎沒有其他同等選擇。 LED相對于其他選項的一個
關鍵詞:LEDLED電路圖LED照明電路 所屬欄目:led
照明節電柜和它的軟啟動電路(圖文)
GGDZ型照明節能配電柜因具有智能穩壓、功率因數高和能抑制浪涌諧波等節電特性,已被廣泛應用在市政照明、 交通照明、公共照明、商業照明和工廠照明等場所。與目前 大多數照明配電
關鍵詞: 所屬欄目:電路圖
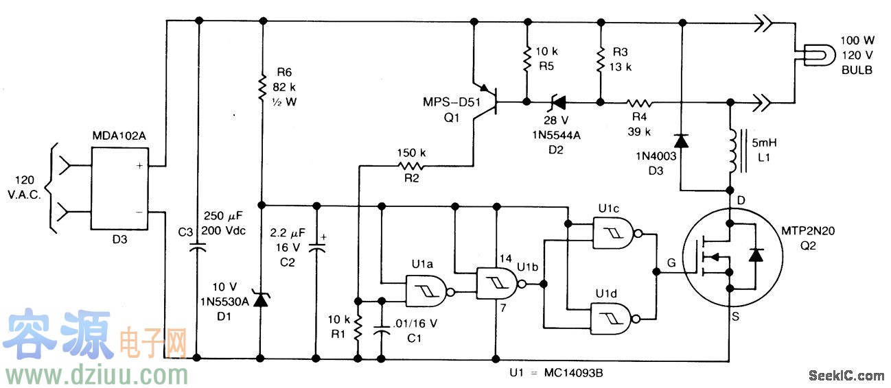
機器視覺照明穩定器電路
由Q1,Q2和U1組合的磁滯振蕩器,可用來穩定燈的照明。在操作時,全波電橋D3既可用于交流線中,或者是燈的未經調節的直流電,又可用于為四CMOS斯密特觸發器供電的10V齊納二極管中。 :
關鍵詞: 所屬欄目:電路圖
應急燈/閃光燈電路
:
關鍵詞: 所屬欄目:led
普通AAA電池供電的LED應急燈電路圖
本LED燈電路采用高亮白光LED,并帶有反光板,燈桿采用金屬螺旋管,可隨意彎曲轉向自由調整燈頭角度,燈座上設有按鈕式開關,小巧實用,攜帶方便。圖1是其電路圖。 當電池電壓為4.38V時工作電流實測約150mA,LED
關鍵詞:LEDLED電路圖LED照明電路 所屬欄目:led
自帶鉛酸蓄電池充電LED應急燈電路圖
根據實物畫出的電路工作原理圖如圖5所示,220V交流市電經電容降壓、二極管整流后給鉛酸蓄電池充電,紅色LED作充電指示。充好電后使用時閉合按鈕開關K,將首先接通3顆彩色閃爍LED,發出夢幻般變化莫測的七彩光芒,在
關鍵詞:充電器電路圖LED電路圖LED照明電路 所屬欄目:led
鉛酸蓄電池充電LED應急燈工作原理電路圖
220V交流市電經電容降壓、二極管整流后給鉛酸蓄電池充電,紅色LED作充電指示。充好電后使用時閉合按鈕開關K,將首先接通3顆彩色閃爍LED,發出夢幻般變化莫測的七彩光芒,在夜間平添一些生活樂趣,再按一下開關K則關
關鍵詞:LED電路圖LED照明電路 所屬欄目:led
一款自制光控LED照明燈電路圖
這是一款具有光控功能的LED照明燈,它白天不工作,晚上自動點亮。該燈共用42個高亮白光發光二極管,每3支串聯,然后再相互并聯后接于電源兩瑞,適用于樓梯、過道等作照明。 220V交流電經電容限流、橋式整流、
關鍵詞:LED電路圖LED照明電路 所屬欄目:led
介紹消防應急燈接線實物圖
接線方式
各應急燈具宜設置專用線路,中途不設置開關。二線制和三線制型應急燈具可統一在專用電源上。各專用電源的設置應和相應的防火規范結合。應急電源與燈具分開旋轉的,其電氣連接應采用耐高溫電線,以滿足防火要求。
關鍵詞: 所屬欄目:電路圖